作者:
发布日期:2020-11-20
浏览:6012
根据《非招标方式采购代理服务规范》等法律法规,为保证医院服务工作顺利开展,普洱市思茅区人民医院(以下简称“采购人”)现需对普洱市思茅区人民医院窗(隔)帘制作安装服务采购项目(项目编号:QYC2020044)进行谈判采购,兹邀请具有独立法人资格、符合相关资格条件、具有完成本项目能力的供应商参加谈判。一、招标项目概况及要求
1、项目名称:普洱市思茅区人民医院窗(隔)帘制作安装服务采购项目。
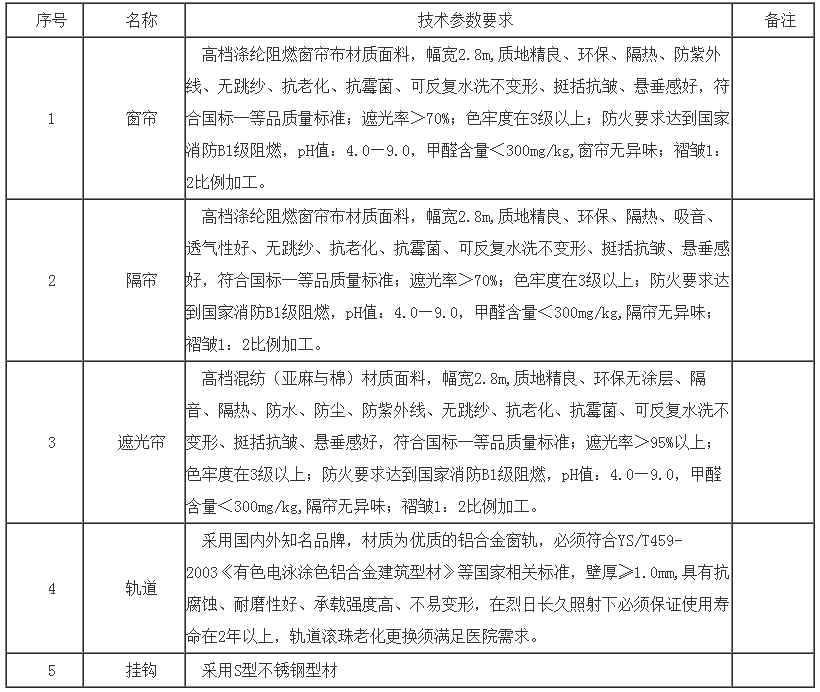
2、项目内容:

3、项目地址:普洱市思茅区人民医院
4、售后服务要求:
(1)免费维修时间:质保时间3年;免费维修时间3年;质保期满后,少量产品出现损坏可免费换,量大将另计费。接到产品维修电话,2小时内到达现场处理。
(2)售后向甲方提供对甲方所有窗(隔)帘洗涤前拆、洗涤后挂的服务。
5、质量要求:成品质量符合国家、行业及环保有关标准,严格按采购人技术参数及要求执行,不得人为降低任何质量和规格标准,生产工艺上必须达行业标准。
6、验收要求:以色泽、面料、工艺、制作、感观等方面作为标准进行验收。完工后进行验收,验收不合格,由中标方返工,造成的损失(如运费、误工损失等相关损失费)全部由中标方承担。在规定时间内未完成返工的,采购人有权不验收、不付款。返工完成后再次验收,如果仍不合格,中标方要承担一切损失费并赔偿采购人相应损失,采购人有权选择第二家投标人签定合同。
7、投标人资格条件及材料技术要求:
(1)具有独立承担民事责任的能力;
(2)具有良好的商业信誉和健全的财务会计制度;
(3)有依法缴纳税收和社会保障资金的良好记录;
(4)参加此采购活动前三年内,在经营活动中没有重大违法记录;
(5)投标人须具备有效的营业执照,且经营范围应当涵盖本项目采购的产品;
(6)符合法律、法规规定的其他条件;
(7)投标人应具有足够的能力有效履行合同,售后服务保障体系健全,能够提供本次投标产品的紧急服务。
(8)材料技术要求:

注:供应商现场提供项目所需的样品。
8、本项目预算:100000.00元。
9、付款方式:具体以签定合同为准。
二、投标人报名要求及相关安排
1、报名时需提供的资料:
1.1提供原件及复印件加盖公章(所有原件查验后退还):有效的《营业执照》(经营范围包括但不限于窗帘、窗饰加工销售等经营资质)、《组织机构代码证》、《税务登记证》或三证合一的只需提供《营业执照》、开户许可证(复印件加盖公章)
1.2拟派人员须持单位法定代表人身份证明书、法定代表人授权委托书原件;
1.3信用记录信息截图:①在“信用中国www.creditchina.gov.cn” 中未被列入:失信被执行人、企业经营异常名录、重大税收违法案件当事人名单;②在“中国政府采购网www.ccgp.gov.cn” 中未被列入:政府采购严重违法失信行为记录名单,以上要求内容都必须提供网站查询结果截图并加盖鲜章(查询时间:自公告发布之日起至投标截止时间前);对列入行贿记录、失信被执行人、重大税收违法案件当事人名单、政府采购严重违法失信行为记录名单的投标人,拒绝参与本项;
未按上述要求提供材料的不予报名。
2、报名起止时间:2020年11月20日至2020年11月25日正常工作日内(法定公休日、节假日除外),每日上午 8:00 时至 11:30 时,下午14:30 时至17:30 时。(报名时向采购人获取招标响应文件(电子版))。
3、报名地点:普洱市思茅区人民医院门诊楼九楼 招标办。
4、开标时间:2020年11月27日15:00。
5、开标地点:普洱市思茅区人民医院门诊楼九楼会议室(思茅区振兴北路8号)。
三、现场谈判资料及相关安排
1、按时参加采购谈判;
2、投标文件要求:请制作装订成册(一正一副)规范的谈判文件,我方拒绝接受未密封的谈判文件;
3、谈判文件中应有基本信息的开标一览表、商务报价、工期、质保期;公司基本情况概况、详细地址、联系电话;营业执照、组织机构代码证和税务登记证;或“有效的具有统一社会信用代码的营业执照”;开户许可证、拟派人员须持单位法定代表人身份证明书和法定代表人授权委托书 原件、信用记录信息截图(可通过“信用中国www.creditchina.gov.cn”、“中国政府采购网www.ccgp.gov.cn”等渠道查询,并将查询结果截图打印加盖鲜章)、产品用户名单及销售同类业绩案例(需提供近三年类似成功业绩案例的合同、中标通知复印件等能证明的材料)、产品介绍彩页、安装组织设计图和方案、技术和服务方案、售后服务承诺。
4、我方不接受未报名、无经营资质及超过指定截止时间的谈判文件;不接受联合体投标。
5、我方组织院内专家以我方实际使用情况及性价比综合评审;
6、谈判后我方将与选中的投标人签署合同,落选者恕不另行通知。
7、参与谈判的投标人一旦被选中,必须按时供货,否则将被列入我院不良供应商名单,以后不得参与我院的采购活动。
8、特别申明:报名家数≥3家,则正常进行谈判。
四、注意事项
1、凡与本项目有关的通知,普洱市思茅区人民医院将在 “普洱市思茅区人民医院官网”发布公告,而不再用其他方式通知,请各潜在投标人注意随时留意网站公告。
2、本采购项目需于报名时间截止前报名。
3、采购项目不用购买招标文件,也不必缴纳投标保证金和履约保证金。
五、采购单位基本情况
1、联系人及电话: 李老师 18987918116
刘老师 13577987710
2、采购人地址:普洱市思茅区振兴北路8号
谨对积极参与本项目的响应人表示衷心感谢。
普洱市思茅区人民医院
2020年11月20日